德州扑克在线
页面
大
小
配色
无
字
字
字
字
辅助线
开
重置
简体版
|
繁体版
智能问答
支持IPv6
无障碍
长者专区
集
注册
登录
德州扑克在线
新闻动态
政务要闻
德州扑克在线动态
通知公告
市县动态
滚动大图
国家医疗保障局重要政策信息
政府信息公开专栏
政策法规
政府信息公开指南
政府信息公开制度
法定主动公开内容
政府信息公开年报
申请公开政府信息
网上办事
互动交流
意见征集
局长信箱
信箱统计
在线访谈
建议提案
举报平台
专题专栏
业务专题
政务时事专栏
图解专栏
历史专题
18712750
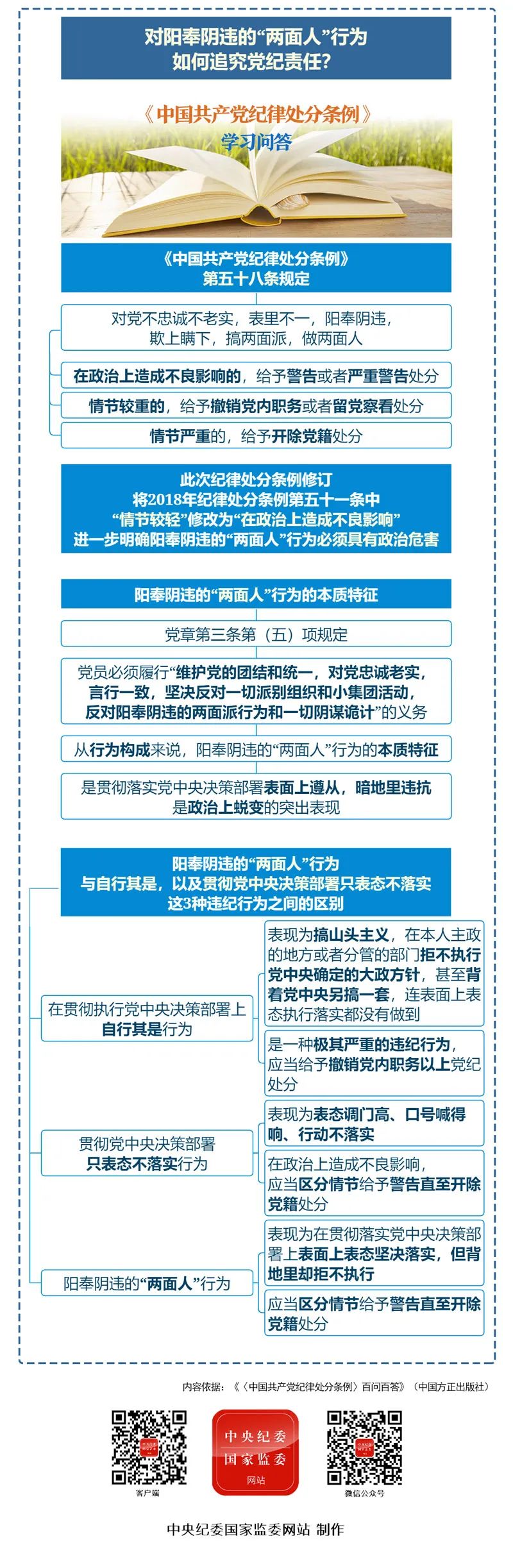
纪律处分条例·学习问答丨对阳奉阴违的“两面人”行为如何追究党纪责任?
20
中央纪委国家监委网站
2024-07-12
207844
纪法课堂
当前位置:
德州扑克在线
>
专题专栏
>
热点专题
>
学纪法、知敬畏、守底线——纪法在线学习
>
纪法课堂
纪律处分条例·学习问答丨对阳奉阴违的“两面人”行为如何追究党纪责任?
2024-07-12 09:00 来源:中央纪委国家监委网站
分享
微信
头条
微博
空间
qq
【字体:
大
中
小
】
打印
文件下载:
关联文件: